Discuz! Board

 找回密码
 立即注册
搜索
热搜: 活动 交友 discuz
查看: 96|回复: 0

脉搏血氧饱和度仪维修实例

[复制链接]

1万

主题

1万

帖子

5万

积分

管理员

Rank: 9Rank: 9Rank: 9

积分
58026
发表于 2020-9-16 19:29:58 | 显示全部楼层 |阅读模式


故障一


故障现象:N-560 血氧饱和度仪开机后显示错误代码“EEE513”。

故障分析:错误代码“EEE513”表示电池坏或丢失。更换新电池, 故障消失。检测正常后送回临床使用,一天后故障再次出 现。

用万用表测量电池电压为8.1 V,低于正常电压9 V, 根据故障现象和电池电压初步判断其原因为充电电路故障导致的电池不充电,使用后电量低。

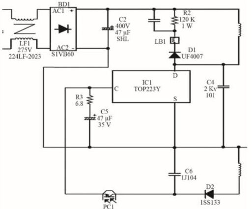
将设备连接直流电源,电源指示灯正常,用万用表检测电源板输出电压为 14.2 V, 且主板上充电指示灯点亮。将设备开机,持续监测一段时间后,交流电源指示灯、充电指示灯同时熄灭,用万用表测量电源板输出电压为 0 V。电源板部分电路图,见图 2。



图2


根据电路图,对电源板电路进行测量,发现元器件 TOP223Y 其输入正常,而输出为0 V,将其更换,重新检 测,电源板输出正常,且电源和充电指示灯点亮,故障消除。 用 Fluke prosim 8 生命体征检测仪持续测试一天,设备能正常工作。 



故障二

故障现象:N-560 血氧饱和度仪开机后显示“EEE526”。

故障分析:“EEE526”错误代码表示血氧模块未响应。血氧模块 实现血氧饱和度和脉率信号的接收、处理以及传递,主要是指血氧板。

首先用万用表通断档检测血氧板盒主板相连 的排线,未发现断路,然后更换新的血氧板,故障依旧, 最后用万用表电压档检测血氧板的供电电压,发现电压为 0 V。血氧板由主板芯片U21,即DC-DC 转换器13DS105S12NNL 芯片将主板上的 5 V 电压转换为 12 V 供给血氧板,用万用表测量其输入电压为 5 V,而输出为 0 V,说明 芯片故障,更换芯片后,输出电压正常,错误报警消除。 用 Fluke prosim 8 生命体征检测仪进行检测,设备工作正常, 故障已排除。 


故障三

故障现象:N-560 血氧饱和度仪开机后显示“EEE528”

故障分析:“EEE528”错误代码表示当前设置丢失。设备的设置 信息和数据都存储在主板的24LC256 芯片中,它是一种可 擦除可编程只读存储器,容量为256 K bit,由主板上的纽 扣电池提供3 V 的电源,拆开设备,发现电池脱落,重新 装入新的电池后,故障排除,用 Fluke prosim 8 生命体征检 测仪进行检测,设备工作正常。

总结讨论:N-560 脉搏血氧饱和度仪虽然体积小,但构造精密、技 术成熟、稳定性好。N-560 血氧饱和度仪数量多, 因而故障频率高,故障现象繁多,而对这些氧饱和度仪的维 修,可采用“察、析、排、修、检”5步简单实用的维修方法。

所谓“察”,就是观察,这是维修的基础,包括观察设 备的故障现象、指示灯、错误代码、损坏或毁坏的痕迹、 丢失部件等,例如在案例中指示灯的点亮和熄灭、错误代 码等,都为故障原因的寻找提供了直接或间接的线索。

所 谓“析”,是指分析,通过对设备的了解、资料的查询或维修经验等,分析出导致出现故障现象的可能原因。

得到可能的故障原因后,就要对这些故障原因进行排除,这便是 “排”。排除故障时,遵循由简到难的顺序,可借用一定的 辅助工具,例如万用表、示波器等,或者更换电路板,逐步缩小故障原因的范围,最终确定原因所在。

“修”是整个 维修过程的重点,也是考验工程师水平高低、维修经验丰 富匮乏的关键步骤,设备的维修是一个拆解到恢复的过程, 在维修时,应做到以最小的“创伤”,达到最完好的“复 原”。

排除故障,维修好设备后,要对仪器进行一定 的检测或者检查,这是保证设备稳定、安全必不可少的一步, 这便是所谓的“检”。

维修同样是一个经验积累的过程,工程师在对各种故障现象排除时最好有记录,日积月累,对于各种故障的维修也就会轻车熟路。





【版权声明】:本文由整理发布,资料源自医学工程在线,版权归原作者,转载请注明来源!


微信ID:yxiubang
长按左侧二维码关注



回复

使用道具 举报

您需要登录后才可以回帖 登录 | 立即注册

本版积分规则

Archiver|手机版|小黑屋|Comsenz Inc. ( 浙ICP备17000336号-1 )

GMT+8, 2025-12-17 23:54 , Processed in 0.083141 second(s), 33 queries .

Powered by Discuz! X3.4

© 2001-2017 Comsenz Inc.

快速回复 返回顶部 返回列表