|
BC-2800VET做样本无结果(计数结果为0),SV4阀喷水(该设备上为SMC阀),采样针上端喷水,伴随堵孔报警。 1、故障出现后给老师电话指导,询问设备故障时间,故障前有无调整过设备(更换试剂、打开侧面机壳触碰过某些阀,或者电气元件)。
2、让老师把采样针上端脱落管路减掉2CM(怀疑管路松动),在插上,做样本时又自己脱落。并发现SV4阀漏液。
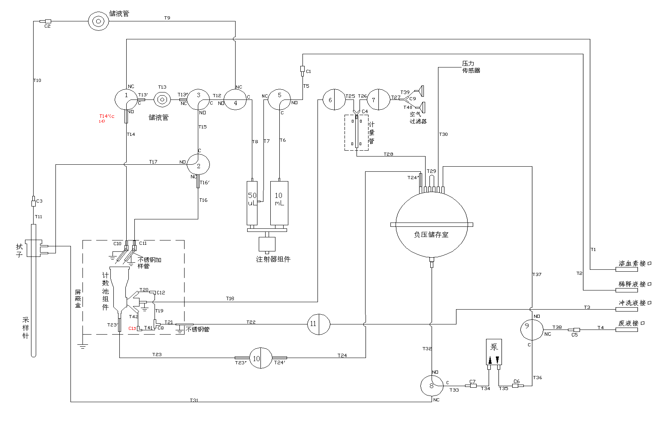
3、这个工单状况比较复杂,客户17年10月装机完成后并未开始使用,医院也没开业。却申请维修过3-4次。老师也不清楚更换过配件。通过视频观察到漏液的SV4阀为SMC三通阀,并且设备内腐蚀的区域较多。打电话询问上海分公司查看追溯信息跟维修记录,得知并无更换过备件,SV4阀是SMC阀。 1、到现场后,设备处于开机状态。把管路先确认接好,无松动(SV4阀上的管路接的都比较松)。做样本后管路未出脱落。SV4阀漏液,样本结果为0,无报警信息。
2、采样针吸取第一次稀释样本时,采样针上有明显挂液。
3、开左、右侧机壳后发现设备内有2颗散落的螺丝。并有1个注射器卡槽。采样电机传感器线束为从卡槽内走。 1、考虑设备上次维修时未恢复。首先检查了所有液路的连接,跟阀的状态。
2、用注射器检查SV4阀的密闭性,发现略有漏液现象,并更换。
3、检查液路后做连续做了3次样本,发现故障未消除,3次的结果都为0。打开屏蔽盒,观察加样过程,并未有血样加入。
4、排查SV4阀到采样针液路,发现采样针堵死。用通针工具通好采样针后,做样本测试10次,结果正常,完成维修。 
虽然维修排故比较简单,但是由于该设备有过多次维修记录,且没有更换过配件记录。到现场观察后发现多处异常现象:SV4阀为SMC阀(其他阀均为自制阀)、设备内有未安装的螺丝、注射器卡槽未安装、偏转,升降电机及光耦的线束未在卡槽内。 所以到现场观察故障信息后,首先把整机的液路连接、板卡连接、阀都检查了一遍。确认无误后,在继续排查故障,直至修复。
|